Tropo, Es ja muud anomaaliad
Re: Tropo, Es ja muud anomaaliad
Praegu 100,3-l kostab Yle Suomi ,peaks olema Maarianhami saatja
Lisatud hiljem-kusagil tunnikese jagu kostis
Lisan veel paar linki ,tahtsin eelmisesse postitusse sinna radioscanneri juurde lisada aga ei lase,seega siia
Soome 3 meetri kuulajate infot
http://www.fmdx.tk
Utö ekspeditsiooni blogi
http://uto-fmdx.blogspot.com.ee/
			
			
									
																
						Lisatud hiljem-kusagil tunnikese jagu kostis
Lisan veel paar linki ,tahtsin eelmisesse postitusse sinna radioscanneri juurde lisada aga ei lase,seega siia
Soome 3 meetri kuulajate infot
http://www.fmdx.tk
Utö ekspeditsiooni blogi
http://uto-fmdx.blogspot.com.ee/
Re: Tropo,Es ja muud anomaaliad
Soome Lähiradio 100,325 MHZ pealt tuleb ikka pea iga päev monos ja kahinaga Keila lähedal.
92,5 MHZ radio AALTO aga tuleb veel paremini, Stereo täitsa puhas mõni päev ja RDS.
See siis 5 elemendilise vertikaalse yagiga.
Teine antenn mul tavaline H+V FM raadio antenn, sealt need kanalid ei tule.
ONKYO T 4970 tuuner, tahan ikka antennivõimendi ka antenni juurde veel paigaldada.
Pole veel nii kaugele jõudnud. Ei tea kas häid FM raadio antenni võimusid kuskil müügis ka on?
			
			
									
													92,5 MHZ radio AALTO aga tuleb veel paremini, Stereo täitsa puhas mõni päev ja RDS.
See siis 5 elemendilise vertikaalse yagiga.
Teine antenn mul tavaline H+V FM raadio antenn, sealt need kanalid ei tule.
ONKYO T 4970 tuuner, tahan ikka antennivõimendi ka antenni juurde veel paigaldada.
Pole veel nii kaugele jõudnud. Ei tea kas häid FM raadio antenni võimusid kuskil müügis ka on?
Aerial AS24 polarmount 76E - 13E Ku+C; 2.1M 87E C; 2.4M 7E; 2xTriax110Ku; 3M 28.2E; 30W.
Amiko Viper4K; DR.HD F15; TBS-5925; TBS-5520SE.
			
						Amiko Viper4K; DR.HD F15; TBS-5925; TBS-5520SE.
Re: Tropo,Es ja muud anomaaliad
...küsi  MERGE poest.
			
			
									
													Viimsi poolsaare alguses,Triax100+antenni ajam RAK380;  
TV'd: Sam. QE65-Q ja LE40D550 + Elion boxid ARRIS VIP1113 ja VIP5305
soundb:Sam.HW-K450
blue-ray: Sam.BD-J5500
Raadio: Yam. R-N303D ja Imperial DABMAN i200 + 9el.vert. DAB-yagi az.WE
			
						TV'd: Sam. QE65-Q ja LE40D550 + Elion boxid ARRIS VIP1113 ja VIP5305
soundb:Sam.HW-K450
blue-ray: Sam.BD-J5500
Raadio: Yam. R-N303D ja Imperial DABMAN i200 + 9el.vert. DAB-yagi az.WE
Re: Tropo,Es ja muud anomaaliad
Aalto 92,5 vist isegi Latokaski tulbast,Helsingi Santahaminas isegi abisaatja,vanasti oli Aalto tugealt kuuda Pohja 107,0-l , enne 107,1 alustamist Tallinnas
Proovisin kas kostab Inkoo 105,5-l, aga sealt oli kuulda hoopis Radio Nostalgia
Kuulda on ka 96,8 NRJ, kui teleskoopantenni nurka muuta siiis kostab Sky pluss Pärnu regioonist
92,5 Aalto t olen kuulnud ainult tropoga ,muidu on kuidagi kuulda Paide Sky pluss
			
			
									
																
						Proovisin kas kostab Inkoo 105,5-l, aga sealt oli kuulda hoopis Radio Nostalgia
Kuulda on ka 96,8 NRJ, kui teleskoopantenni nurka muuta siiis kostab Sky pluss Pärnu regioonist
92,5 Aalto t olen kuulnud ainult tropoga ,muidu on kuidagi kuulda Paide Sky pluss
Re: Tropo,Es ja muud anomaaliad
Mõtlesin midagi ekstreemsemat, nagu see:officer kirjutas:...küsi MERGE poest.
http://www.researchcomms.com/FM-DAB.html
Siin ka selleteemalist juttu:
http://bbs.fmdx.tk/index.php?topic=400.0
Eks antennivõim annab palju juurde kui SDR tuuneriga vaatad-kuulad.
Mul oli üks vana Elektor ajakirja FM super antenni eelvõimendi skeem ka väljatransistoridel aga ise ehitamiseni pole veel jõudnud.
Aerial AS24 polarmount 76E - 13E Ku+C; 2.1M 87E C; 2.4M 7E; 2xTriax110Ku; 3M 28.2E; 30W.
Amiko Viper4K; DR.HD F15; TBS-5925; TBS-5520SE.
			
						Amiko Viper4K; DR.HD F15; TBS-5925; TBS-5520SE.
Re: Tropo, Es ja muud anomaaliad
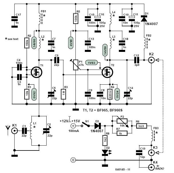
Leidsin üles selle vana Elektor ajakirja vhf antennivõimu skeemi FM raadio tarvis.
See FM raadio võimendi on kitsa riba ja kahe paisuga väljatransistoride peal.
Kui SOT103 korpuses transistore pole , sobivad SOT143 ja SOT143R ka kui trükiplaati ümber teha.
			
			
									
													Kui SOT103 korpuses transistore pole , sobivad SOT143 ja SOT143R ka kui trükiplaati ümber teha.
Aerial AS24 polarmount 76E - 13E Ku+C; 2.1M 87E C; 2.4M 7E; 2xTriax110Ku; 3M 28.2E; 30W.
Amiko Viper4K; DR.HD F15; TBS-5925; TBS-5520SE.
			
						Amiko Viper4K; DR.HD F15; TBS-5925; TBS-5520SE.
Re: Tropo, Es ja muud anomaaliad
Jah, täitsa uhke!
Teise transistori abil saab isegi kogu skeemi võimendust reguleerida.
Kui keegi selle kokku paneb, siis palun andke siia kah teada.
			
			
									
													Teise transistori abil saab isegi kogu skeemi võimendust reguleerida.
Kui keegi selle kokku paneb, siis palun andke siia kah teada.
AX HD61 4K ; AX HD51 4K ; LG OLED65B8PLA; LG OLED55EG9A7V ; T90  0,8W; 4,8E; 9E; 13E; 16E; 19,2E; 23,5E; 28,2E; 31,5E; 36E
			
						Re: Tropo, Es ja muud anomaaliad
Ole kena, lisa nende piltide juurde kirjutatud artiklitekst ka siia. Poolide andmeid skeemil ei ole, kästakse jutust vaadata.margusten kirjutas:Leidsin üles selle vana Elektor ajakirja vhf antennivõimu skeemi FM raadio tarvis.
Re: Tropo, Es ja muud anomaaliad
Jah mäletan et natuke teksti oli ka.
Kui nüüd keegi aitaks lahti desifreerida mis aasta ka kuu ELEKTOR see oli.
Katsun otsida kui aega saan. Võibolla Googlest leiab kiiremini.
			
			
									
													Kui nüüd keegi aitaks lahti desifreerida mis aasta ka kuu ELEKTOR see oli.
Katsun otsida kui aega saan. Võibolla Googlest leiab kiiremini.
Aerial AS24 polarmount 76E - 13E Ku+C; 2.1M 87E C; 2.4M 7E; 2xTriax110Ku; 3M 28.2E; 30W.
Amiko Viper4K; DR.HD F15; TBS-5925; TBS-5520SE.
			
						Amiko Viper4K; DR.HD F15; TBS-5925; TBS-5520SE.
Re: Tropo, Es ja muud anomaaliad
Seesama jah. 
Aga praegu tuleb 90,0 MHZ ka Radio Aalto.
Üks päev tuli 90,0 pealt hoopis Radio Rock Soomest.
Ja 100,2 Mhz tuleb Radio Kiss ja The Voice vaheldumisi.
Ja nüüd 100,3 Mhz miski arusaamatus keeles räägib kordab Mehhiko ...
Stereo ja puha RDS pole. Radio Moreeni - saade oli vist.
Nüüd jälle - Lähiradio nagu vanasti.
			
			
									
													Aga praegu tuleb 90,0 MHZ ka Radio Aalto.
Üks päev tuli 90,0 pealt hoopis Radio Rock Soomest.
Ja 100,2 Mhz tuleb Radio Kiss ja The Voice vaheldumisi.
Ja nüüd 100,3 Mhz miski arusaamatus keeles räägib kordab Mehhiko ...
Stereo ja puha RDS pole. Radio Moreeni - saade oli vist.
Nüüd jälle - Lähiradio nagu vanasti.
Aerial AS24 polarmount 76E - 13E Ku+C; 2.1M 87E C; 2.4M 7E; 2xTriax110Ku; 3M 28.2E; 30W.
Amiko Viper4K; DR.HD F15; TBS-5925; TBS-5520SE.
			
						Amiko Viper4K; DR.HD F15; TBS-5925; TBS-5520SE.
Re: Tropo, Es ja muud anomaaliad
Hästi toimetab MargusSteni setup !!!
Mul teleskoopantenni usku tegelasel hakkab valge kadedus peale tulema,hakkan vist kusagilt kolinurgast oma Uda elemente otsima 
 
90,0 on Aalto Santahami tugisaatja
90,0 on Rock Kouvola
100,2 Kiss Tammisaari
Lähiradio edastas varem saateid ka Aafrika keeltes-vist oli midagi somaalidele,praegu ei tea,saatekava aitaks T
Tegelikult Ham poole peal sided Leedu ,Rootsi ,Kesk-Soomega nn.mimitestide ajal ,kui on natuke antenni ja powerit ei ole mingi haruldus.
Kui kummalgil pool on suundantennid,siis on pidevalt mingid minimaalsed leviolukorrad,mida tavalise pillliga ei hooma ,seega kerge aur on alati sees
			
			
									
																
						Mul teleskoopantenni usku tegelasel hakkab valge kadedus peale tulema,hakkan vist kusagilt kolinurgast oma Uda elemente otsima
 
 90,0 on Aalto Santahami tugisaatja
90,0 on Rock Kouvola
100,2 Kiss Tammisaari
Lähiradio edastas varem saateid ka Aafrika keeltes-vist oli midagi somaalidele,praegu ei tea,saatekava aitaks T
Tegelikult Ham poole peal sided Leedu ,Rootsi ,Kesk-Soomega nn.mimitestide ajal ,kui on natuke antenni ja powerit ei ole mingi haruldus.
Kui kummalgil pool on suundantennid,siis on pidevalt mingid minimaalsed leviolukorrad,mida tavalise pillliga ei hooma ,seega kerge aur on alati sees

Re: Tropo, Es ja muud anomaaliad
Tropolevi Eesti kohal
94,9 Hiiu, 107,3 Pärnu, 107,6 Koeru, 107,8 Orissaare Klassika-d
92,7 Pärnu Tre ,100,4 Kärdla Kuku ,100,3 Pärnu Star
			
			
									
																
						94,9 Hiiu, 107,3 Pärnu, 107,6 Koeru, 107,8 Orissaare Klassika-d
92,7 Pärnu Tre ,100,4 Kärdla Kuku ,100,3 Pärnu Star
Re: Tropo, Es ja muud anomaaliad
Sain teise (sellise S tähe kujulise) FM antenniga ka 100,2 Kiss FM raadio kätte. See antenn mul SDR raadio taga. Aga sellise antenni võimendustegur -1 dB vist ainult.kalamaja kirjutas:Hästi toimetab MargusSteni setup !!!
Mul teleskoopantenni usku tegelasel hakkab valge kadedus peale tulema,hakkan vist kusagilt kolinurgast oma Uda elemente otsima
90,0 on Aalto Santahami tugisaatja
90,0 on Rock Kouvola
100,2 Kiss Tammisaari
Lähiradio edastas varem saateid ka Aafrika keeltes-vist oli midagi somaalidele,praegu ei tea,saatekava aitaks T
Tegelikult Ham poole peal sided Leedu ,Rootsi ,Kesk-Soomega nn.mimitestide ajal ,kui on natuke antenni ja powerit ei ole mingi haruldus.
Kui kummalgil pool on suundantennid,siis on pidevalt mingid minimaalsed leviolukorrad,mida tavalise pillliga ei hooma ,seega kerge aur on alati sees
Kas RDS-i neil pole või signaal liiga nõrk?
Aerial AS24 polarmount 76E - 13E Ku+C; 2.1M 87E C; 2.4M 7E; 2xTriax110Ku; 3M 28.2E; 30W.
Amiko Viper4K; DR.HD F15; TBS-5925; TBS-5520SE.
			
						Amiko Viper4K; DR.HD F15; TBS-5925; TBS-5520SE.
Re: Tropo, Es ja muud anomaaliad
...aga miks sa FM ringhääingu vastuvõtja antenni kasutad SDR,iga?
			
			
									
													Viimsi poolsaare alguses,Triax100+antenni ajam RAK380;  
TV'd: Sam. QE65-Q ja LE40D550 + Elion boxid ARRIS VIP1113 ja VIP5305
soundb:Sam.HW-K450
blue-ray: Sam.BD-J5500
Raadio: Yam. R-N303D ja Imperial DABMAN i200 + 9el.vert. DAB-yagi az.WE
			
						TV'd: Sam. QE65-Q ja LE40D550 + Elion boxid ARRIS VIP1113 ja VIP5305
soundb:Sam.HW-K450
blue-ray: Sam.BD-J5500
Raadio: Yam. R-N303D ja Imperial DABMAN i200 + 9el.vert. DAB-yagi az.WE




